IR Remote Control
ハードウエア偏
赤外リモコン で コントローラを 操作する

ATAPI コントローラーを発売開始して
最初にきた要望が 「リモコン操作」 でした。



ようやく、対応出来そうです。


<ATAPI制御 ソフトウエア偏へ> .
<DAC用 リモコン対応制御基板へ> .


Audio Technica ATV-561 と




電源基板の上に 2階建てした 赤外リモコン受信 基板
(搭載部品はATAPI用以外の部品も載っています)

接続は簡単。 SW基板から出ている 8芯ケーブルを、一旦 リモコン受信基板に
つなぎ、 そこから もう一本の 8芯ケーブルで コントローラにつなぐだけ。


制御機能としては、【Play】 と 【Stop】 と 【Rwd】 と 【Fwd】 の 四つだけ組み込みました


基板は、UB49063の制御やDAC/PCM1792にも対応できるように
「てんこ盛り」 ですが、ATAPI の制御分だけを使用しますので
回路的には シンプル




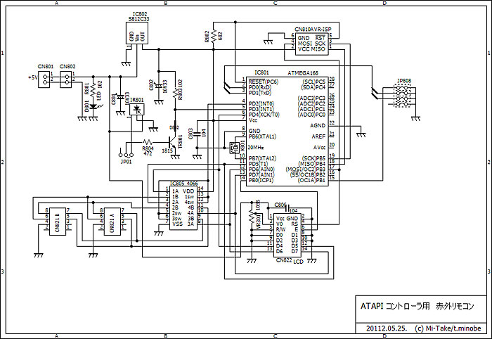
 回路の概要

 1. 使用マイコンは、 AVR Mega168P-20PU
 2. クロックは、ある程度精度を出すため セラロック20MHzを使用
          (本番ではCPU内部発振です)

 3. 赤外受信モジュールの出力は、INT1で割込処理 
 4. ATAPIコントローラの操作SW [Play] [Stop] [Rew] [Fwd] とパラ に
     ポートを接続(CN821)して制御
 5. LCD接続ポートとATAPI制御ポートは重複のため、CMOS SW 4066で切換



基板の部品面の接続端子配置






ATAPI用赤外受信基板は、ユーザ・カスタマイズが可能なように
「サポートは一切無し」 を前提に、ソースの公開を予定しています。
(ソフトのソースファイルは こちら



type-1の接続例です
ATAPIコントローラ基板のCN802と リモコン基板を接続し
制御します。 (SWとパラに接続されます)



type-2の接続例です
リモコン基板で、ATAPIコントローラのSW基板にいく
ケーブルを中継し、そこで 制御します。



詳細は、 説明書 を 参照願います。



各種リモコンの例


1. Audio Technica  ATV-561  こちら
2. オーム電機    AV-R900N  こちら
3. ヤザワCorp.   RC20LY  こちら
4. ソシエテペア   HH-C01  こちら
5. Linkman    LV-1.0   こちら



LV-10 は NECフォーマットですが小型・低価格につき
対応しました。 (ジャンパーで切換)   マルツパーツ扱い

 
これまで、マルチリモコンで Sonyベース でやるつもりで進めて来ました。 新たに、マルツのLV-10を採用するとなると、NECフォーマットにも対応しないといけなくなりました。
(マルチリモコン側をNECにすれば、1種類じゃん・・・という突っ込みは置いといて)

リモコンでは制御信号を赤外線の点滅に変換して 対象に伝えられます。 この点滅のしかたには 幾つかの規格がありますが、基本はPPM信号方式です。 PPM(Pulse Position Modulation)とは パルス位相変調信号のことで、赤外線の点灯時間と 消灯時間の長さの組み合わせによって 値を表現します。

  ・NECフォーマットは、消灯時間の長さで0/1を判定する方式
  ・SONYフォーマットは、点灯時間の長さで0/1を判定する方式

という特徴があり、且つフォーマットはそれぞれ異なりますが 良い機会なので お勉強のために、両方対応とします。 但しどちらのリモコンにも自動で対応すると 誤動作の可能性が増えるので基板上で ジャンパー設定することにします。




各種リモコン具体例






Audio Technica  ATV-561

















オーム電機    AV-R900N













ヤザワコーポレーション RC20LY















ソシエテペア HH-C01














Linkman  LV-1.0
(マルツ扱い)



     

キーアサイン
KEY1/KEY2 = PLAY    
KEY3/KEY5 = STOP    
KEY4/KEY6 = Vol_UpDn
 KEY7 = REW
 KEY8 = FWD





< GotoTOP >


<ソフトウエア偏へ>



< Home >



(c)2012-2018 Mi-Tkae