25F5 x 3パラシングル
|
25F5を4本追加して (ヒータ=100V) 出力段を
3パラレルにしてみました。
出力や いかに
8Pinコネクタで増設

25F5 3パラ全景

|
| ヒータ電圧が 25Vなので、4本で 100V/AC点灯ができる 25F5 。片側 +2本づつ パラレルにすれば丁度いい。 |
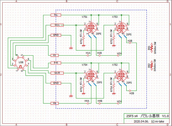
パラレル増設部の回路

| 基板には、カソード抵抗とソケットのみ。 これを、US-8のコネクタを使用して接続します。 |
増設部シャーシ

(電源のチョークコイルは 10H60mAを
3H120mAに変更して、電圧低下を最小限に)
|
| パラレル出力時には、負荷も変わるので測定してみると、やはり 3KΩの方が出力は出てますので、パラレル時は 3KΩとします。 |
パラレル時の出力

シングル・パラレル時の出力

出力を測定したところ 5%歪時で
シングル(5KΩ) = 0.66W
パラレル(3KΩ) = 1.36W
となりました。 丁度2倍出てます。 |
周波数特性

周波数特性は、パラレルの方が低域の伸びが良いです。 これは駆動インピーダンスが下がったから と思われます。
|
|
試 聴
スピーカーは 【MarkAudio+音工房BOX】 です
エージングで だいぶ落ち着いてきましたが
それでも 中音域が出すぎの感じがします。
MarkAudio SP

そこで、中音をちょっと下げるネットワークを作りました。 世の中 このネットワークの事を PST というらしいです。
色々と計算と試聴を繰り返した結果、下記グラフの赤線(1.3mH、20uF、3Ω)としました。 |
机上の計算

@500のタカチのケースに

ネットワークの中身

こんな機械でSPを実測します

実測した結果


|
ヒアリング CD

MarkAudio と 25F5 3パラアンプは
超広帯域とは言わないが
心地よく 歯切れのよい低音。
そして高音域は耳にやさしく
そんなイメージにぴったりの
松居慶子
・
・
・
|