Discrete DC AMP
|
LTspice で回路設計・シミュレートした回路 の 実証版です。 ( シミュレートはこちら)
この道には 諸先輩の知恵と贅を凝らした回路が 沢山ありますので
何をいまさらという感もありますので、 真っ向勝負は 避けましょう。
料理番組で言う、「冷蔵庫に残っている 物で作る、簡単レシピ」 ならぬ、
だれの部品箱にも 「ありそうな部品で作る ディスクリートDCアンプ」 です |
|
|
テレビで 「冷蔵庫に残っている食材で作る、簡単レシピ」 的 な料理番組を見ていて思うのだが 「そんなに 都合良く、食べかけのヨーグルト や 豚バラ肉が
余っているか!」 と、文句が出そうになるのですが ・ ・ ・ ・ ・ まぁ 肩肘張らずに 考えましょう。 「そうそう、うちの冷蔵庫にも たまにはあるわ〜」 と。 いつもの食材・どこでも手に入る食材
ということで。
・ ・ ・ と、予防線を張ったところで
本題の、誰の部品箱にも 「ありそうな部品で作る ディスクリートDCアンプ」です。 |
|
こんな基板です

|
< 1ch分の材料 >
トランジスタ 2SC1815 5本 ランクGRを使いましたが、Yでも OKかも。
トランジスタ 2SA1015 3本 ランクGRを使いましたが、Yでも OKかも。
LED 3Φ 赤 2本 Vf = 1.8V
1/6W カーボン抵抗 16本 各種
半固定ボリューム 1本 DCバランス調整用
セラミックコンデンサ 3本 位相補正用
電解コンデンサ 2本 背の低いものが良いかも
端子用 ヘッダーピン 少々 お好みで。半田付け好きの向きは不要
今回用意したお皿(基板)には、二人前(2ch分)のりますので 上記材料の2倍用意すればOK. |
盛りつけ例

|
LTspice設計時の回路

ダブルクリックで拡大
上記が、LTspiceで高域性能を重視して設定した位相補正回路付きの全体回路です。 (検討後の最終回路ではありません)
組み立て早々 電源を入れてみます。 16MHz近辺で、思いっきり発振していましたので、位相補正用コンデンサを 全て 470PFに変更しました。
発振が落ち着いたところで、DCバランスを調整します。 半固定VRに100Ωを使ったので シミュレーション時には 調整が荒すぎる、ということで
パラレルに22Ωを入れていたのですが、実際には 調整範囲が狭く、パラレルの 22Ωは とりあえず外しました。
10KΩ負荷時の最大出力確認

THD1%時で、 13Vpp / 9.12Vrms 得られていますので ほぼ目標通りといえます。
さて次は、 8Ω負荷時の出力確認です。

0.8Vrmsの波形です。 クリップ前に上側の波形がなまってきて 10kΩ負荷時とは、波形の様子が変わっています。 THD 1% 出力は、0.45V程度得られました。 8Ωは重すぎです。
仕上がり Gain = R1/R2 + 1 = 2/1 + 1 = 3 倍 ( 9.54dB )
と、ヘッドフォンアンプに都合の良いGain に設定してありますので、早速いつものようにトランスを介して スピーカーにつなぎ試聴。
1次60Ω 2次8Ω相当です。 ( トランス接続の参考資料は こちら )
と、 音が異常に歪みっぽい。
調べて見ると、DCオフセットがズレ込んで DCがトランスに流れて、Final の トランジスタがかなり 発熱しています。
負荷open時の出力端には、DCが 0.8V位出ていました。
(このような事態が発生しますので、実験中は直接スピーカをつないではいけません)
原因は、駆動インピーダンスにありました。 DCオフセット調整時、入力はジャンパで シャントしていたのですが、 音出しの為につないだ 回路は、コンデンサ出力のライン出力端子ですから
、DC的に抵抗値は無限大です。
つまり、今回のDCアンプの回路は入力バイアスが流れますので、接続相手が特定できない場合は、入力端子は 「DC結合してはいけない」 というのが結論です。 つまりコンデンサ結合して前段の影響を受けないようにします。
さて、入力がオープン時(コンデンサ結合時)には、今度は DCバランスが取れません。
これは差動トランジスタのベース接地抵抗の差が大きいからです。

Raの設計値は、入力インピーダンスを意識して 100kΩ、 Rbは、S/Nを意識して 1kΩとなっていますので、差がありすぎるのです。 DCバランス調整のためのVR値もあまり大きくしたくないので、 今回は Ra=10kとしました。
これで、バランス調整は出来る範囲になります。
入力インピーダンスが ちょっと 低目ですが HP.amp等に使う分には問題ありません。
再度、トランス接続で 出力を確認します。
1次 60Ω:2次 8Ω相当の波形

8Ω両端で 1.24Vですから 192mWの出力が得られています。 波形も、直接8Ω負荷時とは違い、 10kΩ負荷時と相似形となりました。
ファイナルトランジスタのエミッタ抵抗(Re) に 75Ωを使っていますが、上記の様にトランス負荷などの 低インピーダンスの負荷を 駆動したい場合は、5Ω〜10Ω位
の小さな抵抗値の方が 電力を取り出せます。 トランジスタのバラツキ吸収用ですので あまり小さくしない方が良いでしょう。
色々いじっていると、負荷条件によっては寄生発振する場合もあるようですから、出力端にも、抵抗+コンセンサ の サプレッサを入れた方が良いかもしれません。基板上には、パターンを用意していないので、基板外で附加します。
出力部 回路

R1は、10Ω〜22Ω、 C1は、0.1uF〜0.22uF 位を 入れます。
( 男は、黙って 10Ω + 0.1uF )
|
修正版 回路図

|
< バラック組みで試聴 >
おやっと思うような柔らかな音です。
LME49600は 「ビシッと」 ダンピングの効いた安心できる音ですが、
たまには 「ハンナリした」 このアンプのような音も、また 佳いのです。
|
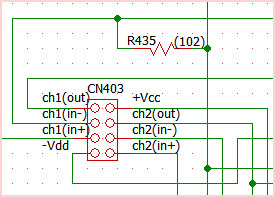
さて、 回路図を眺めていた方は、入力部にあるコネクタにお気づきでしょうか。
この部分です

コネクタピンに割り振られた信号名をみて、 「あぁ、そっか」 と気づいた方も 多いかもしれませんが、 そうなんです 8pinオペアンプ のピン配置になっています。
ここからケーブルで、既にあるオペアンプを使った基板のオペアンプ部を この MyデスクリートDCアンプ に置き換えよう なんちゃって ことも
目論んでいるのです。 このコネクタ配線で 他の基板の オペアンプを 乗っ取れば、こちらの基板にある 電源コネクタや 入出力コネクタは 不要になります。
基板配置図

この基板は、 system72 に準拠しています。
|
|
LME49600ヘッドフォンアンプの前置オペアンプを
ディスクリート基板に 置き換えてみました
材料の写真(1) コネクタとヘッダーピン、そしてオリジナル変換基板を
組み合わせれば、OPAの簡単置換セットができます。

材料の写真(2)
これで、OPAと差し換え可能です。

LME49600基板の前置オペアンプと差し換えます


サーボアンプが、LME49600基板側に付いているので
DCオフセットズレは、気にしなくてOKです。
ふ〜む、 オリジナルOPAも 面白い。
|
< TOP >
< 戻る Home >
|