PCM1704x4 構成 こちら 

発売情報 こちら 

ChatGTPによる        。 
PCM1704 と PCM1794 こちら 
世の中、車の EV化・ハイブリッド化により 半導体が大量に使用されるようになり、一般向け半導体の生産が 後回しにされてます。 さらに、各種生産が 中国に一国集中され 中国が コロナ(COVID-19)にかかったとたん モノの流れが止まります。 当方にも その余波が襲い来ます。 

こまったね ~ 

そんな中、1か月ほど何もできない期間 (入院) が生じました。 その時に読んだ本が これ !

 
 真空管アンプの本ですが、FETアンプの記事がありました。 非常に興味ある制作記事です。 (興味のある方は 管球王国Vol.99 です)   真空管では 当たり前の リユースですが 生産を終了してしまえば 真空管以上に再生産が困難な 半導体ですから 「半導体も リサイクルする時代になった」 という事が言えそうです。

 ということで、 ディスコンになり 手が出せなかった DAC チップ をこの際 使ってみよう !  ということで、PCM1704 DAC の調査を始めました。 リユース品の CDP から IC を外せばいけそうです。 う~む、 しかし PCM1704を使った CDPは リユース品でも 値段高い ですね !
 

CDP等 PWB に取り付けられた
PCM1704 と DF1706





PCM1704とDF1706を基板から外します


外された 兵ども


早速チェックします。 
当たり前ですが 使えそう です !!

とはいえ、PCM1704 IC は シングル(片ch)
タイプですので
PCM1704 x 2 + DF1706 でようやく
1台分です。 やれやれ


 


外した IC のチェック治具



事前に動作チェックします


 発売情報 こちら

それでは PCM1704/DF1706の datasheetを
ダウンロードし回路をチェックします。 

PCM1704 datasheet


なんと 5V電源が、プラスマイナスの 2電源必要!
とのこと、 これは面倒ですね~  

手持ちの基板で ±対応できる基板は ディスクリート
タイプがありますので それを ±5V対応することに
します。    ディスクリート電源は こちら


ディスクリート±5V電源基板



接続端子は、EHタイプでは ±15Vと混乱しますので
±5Vでは、HXタイプを使用することにします。
(この基板以外に ±15V も必要です)


HXコネクタ

手前:XH±5V用、 奥側:EH-2/5V用


DF1706基板には DAI (CS8416) も搭載します。
ハード設定で行けるようにしたいのですが Volを
操作したいこともありそうなので、MPU も搭載し
ソフト制御できるように ・ ・ ・ などと欲張った結果
ミスで試作基板は ジャンパー多発 です

デジタルフィルターICの使用は初めてですが
なかなか こっちの思った通りに 動きません。
ちょっと 手強い?


CS8416 + DF1706 DAI試作基板





こちらは、PCM1704基板です。
こちらも対応インターフェースが特殊で
どうも分かりにくい ・ ・ ・

PCM1704x2 DAC試作基板




色々いじくって、何とか音が出るようになりました。 ここまでくれば 試聴も出来そう !ということで

まずは オペアンプは OPA604 と OPA1656 を使って音出ししました (どちらもSOIC版)

おお! これが PCM1704 の音か ・ ・ ・
滑らかな低音が 心地よい



早速ジャンパーだらけの基板を書き直そう !




 発売情報 こちら

基板修正しました


DAI基板はサイスを変更! 72x94 サイズにしました
MPU(tiny48) は積みますが 基本的にハードモードで
動きます。


DAI基板


参考 DAI回路図



DAC基板は微修正

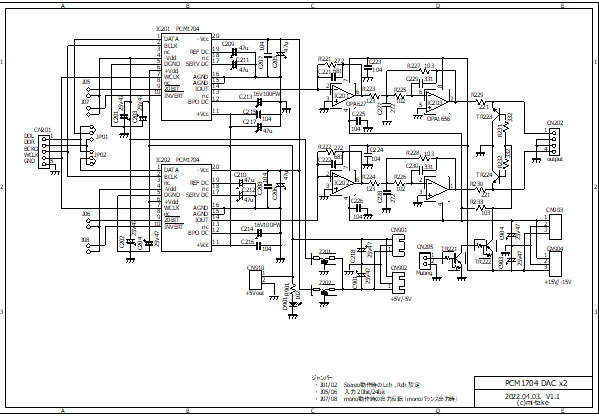
DAC基板


参考 DAC回路図



電源基板は、±5V と±15Vが出せるよう 新たに設計しました。 3端子レギュレータを4個使います。 基板サイズは 72x94 です

±15Vは、AC9V を倍電圧整流して作ります。このほうが、±5Vの電源に負担がかからず 効率がよいからです。 コネクタは ±5Vは新系統なので HXコネクタとします。 ±15V系は従来通り EHコネクタです。

電源基板



参考 ±5V電源回路図




試聴の様子(1)





試聴CDは 今話題の 2枚です


吉田拓郎 ah-面白かった



【雪さよなら】 かすれそうな
拓郎の声に合ってます ・ ・ ・


山下達郎 Softry



【RECIPE】 音に こだわる
達郎の good recording ・ ・ ・



試聴の様子(2)



今回の視聴は IV用オペアンプを OPA627AP に
換えて 試聴しました。

OPA627は良い音がすると言われております ・ ・ ・


PCM1704DAC
-------------------
音が なめらか  
低音が ふくよか 
混濁感が ない
etc




ΔΣ方式 DAC (PCM1792/1794) とは
ちょっと違う 傾向の 音がします。
しいて 違いを言えば

PCM1704
力強い
重厚な
鮮やか

PCM1792
自然な
繊細で
さわやか


?? かな~ ??










余談

ラックスマンの 最新鋭 SACD player 
【D-07X / 825,000円】 のIV用オペアンプは
NJM5532 を使用してるそうな




今回の DAC は
NE5534x2, NE5532x1 が set です

閑話休題


 
販売コーナー




数セット 販売可能です。


取り外し(リユース品)半導体を使ってますので
その点を理解できる方に


PCM1704x2 (リユース品使用) 販売セット


DAI とDACと電源基板と送料 のセットです
IVオペアンプは NE5534 x2, NE5532 x1です




セット予価
DAi&D-Filter + DAC + Power のセットで
送料込み合計 29,600円 (29,000 + 600)

基板は、3時間以上エージング後 確認出荷します


◆ メールソフトを起動します => メール  <=フォームを読み込みます



商品説明

< DAI基板 特徴 >
 ・ DAI基板は CS8416、DF1706 共にハードモードで動作
   DF1706はリユース品となります
 ・ SPDIF入力は COAX 3個 と 光入力が 1個あります。
  また I2Sの切替端子がありますので I2S入力も可能
 ・ 動作入力として、44.1K~192KHzに対応可能
 ・ 電源電圧: +5V
 ・ 基板サイズ: 72 x 94 ㎜

<DAC基板 特徴>

 ・ オーディオインターフェース: 24bit
 ・ 入力データレート: 768KHz(最大) 8倍オーバーサンプリング
  -デジタルフィルター内蔵
 ・ PCM1704を 2個搭載 (PCM1704はリユース品となります)
 ・ IV用オペアンプは NE5534x2、NE5532x1
 ・ 出力電圧: 1.8Vrms
 ・ 電源電圧: ±5V、±15V
 ・ 基板サイズ: 47 x 72 ㎜

<電源基板 特徴>

 ・ 入力: AC9V x 2
 ・ 出力:±5V、±15V の PCM1704 専用設計
 ・ 基板サイズ: 72 x 94 ㎜



<同梱品>

 ・ DAI基板、DAC基板、電源基板 各一枚
 ・ 電源接続ケーブル(両側HX-3P、両側EH-3P、両側EH-2P)
 ・ 信号コネクタケーブル(RE-5)
 ・ 説明書

取り外し(リユース品)半導体を使ってますので
その点を理解できる方に

基板は、3時間以上エージング後 確認出荷します



DAC基板

在庫 価格  説明
PCM1704x2
基板セット
 有り
29,600円
(送料込)
DAI基板、DACx2基板、電源基板
のセット
PCM1704x4 基板セット

1704x4基板に
ついての説明は
こちら
有り 48,600円
(送料込)
DAI基板、DACx4基板、差動バファ基板、電源基板 のセット
June, 2025. 現在  
価格は変動します。 ご容赦下さい   


専用オプション

価格  説明
差動バッファ基板  3,000円   差動バッファ基板
 電源トランス A 在庫無し 
4,500円
 電源トランス(AC9V/15VA)と取付基板セット

 送料は1060円になります
電源トランス B 在庫無し
5100円
電源トランス(AC9V/25VA)と取付基板セット

 送料は1060円になります
高音質オペアンプ 14,000円 MUSES03 x2、OPA1656(SOIC) x1 のセット
 (こちらを 取り付けての発送となります)
価格は変動します。 ご容赦下さい   
運賃改定により運賃変更いたしました

MUSES03 オペアンプ

OPA627 の在庫が無くなりましたので
高音質オペアンプは MUSES03 となります
MUSES03 も在庫限りとなります




◆ メールソフトを起動します => メール  <=フォームを読み込みます





< PCM1704 詳細 >


PCM1704 x4 構成 こちら 




< HOME >


(c)2022-2025 mi-take