楽しい企画 総合メニュー こちら 
    I2S シフトプロジェク
大層な呼び名をつけましたが なに
それほどのことは ないんです

 I2S のデータ信号をシフトして Lch /Rch を
Lch+/Lch- と Rch+/Rch- に分けよう ・ ・ ・
つまり モノラル化 しましょう ということで
音質的な追及ではなく 回路的な面白さを
狙って 今回は取り組みましょう

ところで I2S ってご存じですか ?
I2S ( Inter-IC Sound ) の略で Right Justified
Left Justified 等のバリエーションがあり 違いは
LRCKに対して 時間的に どこに データが
置かれるか によります

一口に I2S と言ってますが入れ子の
構造になてることに 注意が必要です



詳細は こちら


さて、I2S の信号を ロジアナで見たことがある人は
それほど多くないと思いますので、見てみましょう

下図は、I2S 信号(44.1KHz)を ロジアナで見た図です。
ここでは、LRCK と BCK と DATA を 掲載してます



Lch 部分を拡大したものが 下図です。
BCK を数えると 32bit分 あるのが分かります



I2Sデータを 32bit, 64bit, 96bitずつ シフトした図が、下記です。 シフトしたデータを 並べ替えて選び +Lch/-Lch、 +Rch/-Rch として 並べれば モノラル化 は完了します。

 (シフトデータの組み合わせは色々あると思いますが 分かりやすい組み合わせとしました)

データチャート


それを回路化すれば、下記のようになります

こんな回路です


早速基板を起こして確認

試作基板


まずは、I2S 48KHzの普通の信号で確認です う~む うまくいきません ?
シャリ シャリ とノイズが出たりします !

原因を探ると なんと シフター MC14517 の動作クロックが

Vdd 5V 時で 3.0MHz typ. だと !

これでは 48kHz の BCK の周波数を超えてしまします
64bit x 48KHz = 3.072MHz

Vdd = 10V なら 6.7MHz なんですがねー   ワォー !!


MC14517スペック抜粋


それを Vdd=3.3V で動かしていたわけですから うまく行かないのは
 当然 ・ ・ ・ ところが ところが ところが ・ ・ ・

捨てる神あれば拾う神あり、 で今回使用予定の DAI IC TC9245 は
BCKが 32fs なんです  それに Vddを 5Vにすれば完璧 ?

  16bit x2 x 48KHz = 1.536MHz

ということで、TC9245 + PT8211 では上手くいきます

 楽しい 楽しい もひとつ 楽しい!

 ( 最近の DAI は BCK 64fs が普通なんです ? )

TC9245 BCK



モノラルシフト回路出力

  
モノラル動作機能のない IC達です。 
シフト回路が無いとモノラル動作ができません !

PT8211 には 兄弟 IC がいて 全く同じように動くものも いるようです。    楽しい!


R-2R な回路構成の IC


オリジナルは TDA1311 とか
2ndソース IC も存在。 頼もしい

秋月、itendo 等で入手可能です



こちらは I2S じゃないと動かない IC
このままでは使えません ?


シフターICを CD4517 にすれば
I2S fs64bit 48kHz は うごきます ~

  データフォーマットは Right Justified だと思ってたところ
Data sheet には LSBJ !の文字 ?

PT8211 Datasheet抜粋


でも データ をよく見ると Right Justified です
紛らわしい !!

 DAC 構成の考察


2個のDACを使って平衡出力にし
それをオペアンプで不平衡にします



その回路を2個並べて平衡を不平衡にします。
この手法は PCM1794等でおなじみですね



それらの DACをパラレルに
接続します。 これで 
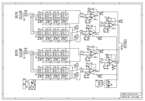
x16 DAC の完成です


DAC を 差動動作 や 並列動作 にして 高S/N 化する、あるいは 低歪率化するという手法は 昔から 述べられており TI社の JAJA006 に代表される 文献もありますのでそちらを参照されたい。


てなわけで、基板完成 !

MUSES8920 DIP付き 基板


MUSES8920 DIP型オペアンプ
で試聴 !!  

音質は 低音に 特徴あり です
う~む R-2R DAC ですね

以前 ディスクリート型 で作った
DACに 音質傾向は 似てます


試聴CD ジェニファー・ウオーンズ


低音域が優れたCD。 R-2R との相性 ばっちし

 
DAI・DAC の特性
DAI基板消費電流 (5V)
  TC9245

DAC基板消費電流 (5V)
  PT8211x4
  PT8211x16
25 mA



50 mA
178 mA
適合入力
光 1、 同軸 1
(44.1/ 48kHz)
(PCM 16bit)
出力電圧 (1kHz 0dB)
  PT8211x4
  PT8211x16
 
2.0V rms
2.0V rms

LPF特性


参考:DAI 回路


参考:DAC 回路



 
TC9245+PT8211x16版 (完全版) と
TC9245+PT8211x4版 (ユーザ追加型) で
近日 発売予定


PT8211x16
.


PT8211x4


PT8211x4 版はユーザがお好みで
DACを追加していくバージョンです
PT8211x8
PT8211x12
PT8211x16 等追加可能

SOP DIP変換基板使用例



DAC IC はSOPなので直付けして、
変換基板使用して DIP型として 等々
追加が可能です

接続すれば 音が出ます ! ?


  ヤフオクにて 発売中


 
楽しい ! 企画


お約束

<免責事項>
・当キツトを使用すること 及び利用方法で生じた損害・損失は、
  直接・間接を含め如何なるものでも保証責任を負うものでは
  有りませんのでご了承下さい。
・完成品でない商品の性格上、組み立て後の完璧な性能・品質・
  安全運用等の保証はできません。完成後はお客様 (組立作業者)
  ご自身の責任のもとでご使用ください。

 


< HOME >
< TOP >


<楽しい企画「1」>
<楽しい企画「2」>
<楽しい企画「3」>


楽しい企画 総合メニュー こちら


(c)2024 mi-take