
ヘッドフォン アンプコーナ
Head Phone Amp : HPA
| Menu | |
| LME49600 系 H.P.A. | ・ MUSES8820 1st Impression ・ Outputインピーダンスについて ・ 入力コンデンサによる LowCut ・ 反転型アンプへの改造について ・ LME49720CAN仕様 ULTIMATE Version. ・ ケースに入れる ・ LME49600アンプの測定編 | 
| TPA6120 系 H.P.A. | ・ シングルタイプ基板 ・ バランス(Twin)タイプ基板 ・ 1stインプレッション ・ ヘッドフォン リケーブル ・ 参考実測データ編 ・ バランス化 参考 | 
| 汎用オペアンプ版 H.P.A. | ・ MUSES8820 1st Impression ・ Outputインピーダンスについて ・ 入力コンデンサによる LowCut ・ 反転型アンプへの改造について ・ LME49720CAN仕様 ULTIMATE Version ・ 番外 : 簡易な電源源を 考える | 
| 汎用オペアンプ版  ヘッドフォンアンプ 
 | |||
| 
 | |||
| 楽器ショップで雑談している折に、パソコンまわりで邪魔にならない ネック・エレキ ギターが話題になり それは 良い! と 早速 骨だけの 「 身も蓋も無い 冗談な エレキ ギター 」 を 手に入れました Ministar Caster II 普通に使うのなら 「普通のストラト」 の方が使いやすいので、これの場合はヘッドホンで 使う事になります。 が、この内蔵ヘッドフォンアンプが ちょっとパンチが足りません。 そこで いわゆるポタアンの登場なのですが、ケース入り・電池で動くバージョンは 秋月のキットしか手元にありませんでので 改造して使う事にします。 このままでも良いのですが ケースのみ流用させてもらうことにします。 秋月 kit 
 
 
 パワー と リニアリティの両立 二兎 を追わねば二兎を得ることはできません 狙って なんぼ。 仕上げを御覧じろ 
 電源用電池はシンプルな構成にしたかったので、DCDC ICを使って 単四電池 3本で ±5V を作る回路を積みます。 当然の事ですが オペアンプはとっかえひっかえ試せる 8P-DIPタイプとし ICソケットを使用します。 Para Boost HPA 全体回路例  <参考> 基板レイアウト  LED位置は修正を要す VR、Jack の位置は フロントパネルにぴったりするよう配置します (上記寸法は参考です。寸法を参照する場合は各自実物にてご確認下さい) 秋月kit のケースに入れるので 今回の基板レイアウトは System72 から逸脱します 企画・設計編 終わり < goto TOP > | |||
| 実技編・ ・ ・ 基板Assy 
 in coming ! ! | 
| LME49600 ヘッドフォンアンプ 
 | ||
| LME49600. H.P.A. 超高速、低歪み、ローノイズ ナショナル セミコンダクター LME49600 と オペアンプを組み合わせたヘッドフォンアンプ基板です スルーレート 2000V/μs の音を聴いて見ませんか 回路構成によって Type-A と Type-B があります。 Type-B (左) と Type-A (右)  基本的な回路は、Type-A/B 同じですが 基板設計を変えることで2種類となっています。 
 お好みのタイプを どうぞ Type-B の例です   type-B 参考回路  参考部品配置図  説明書は こちら からダウンロードできます。 | ||
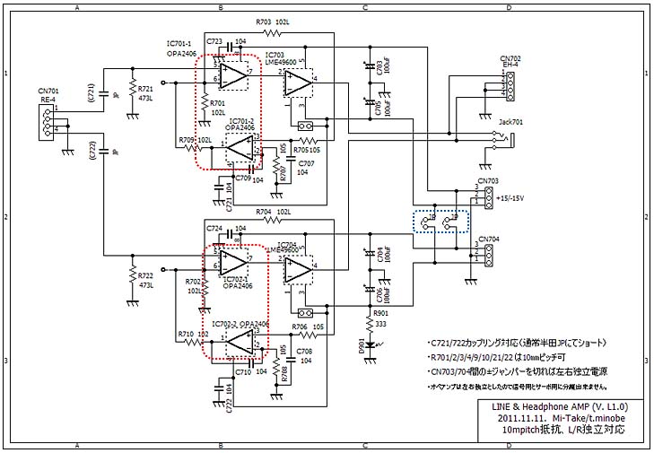
| ここからは、 [ type-A ] です。 type-A基板は 反転/非反転 設定が可能です (V3.0以降) ・ 反転アンプについては こちら ・ 基板 の 設定説明は こちら    type-A 参考回路  オペアンプを、ポストアンプ用とサーボ用にグルーピング サーボ無しでは 「伸び伸び」 した音だったりします LME49720CAN仕様例 ULTIMATE Version. (音の違い ・・・ こちら)  入力カップリングコンデンサが付けられます。 キットでは「無し」が標準です。 お好みのコンデンサをどうぞ。  組合せオペアンプを種々替えての試聴の結果、好みは OPA2604 でした。 他 高音質(と思った) OP275/NE5532/NJM4558他 色んなバージョンを出品いたしますので お気に入りの バージョンをどうぞ ULTIMATE Ver.補足追記:ピアノトリオ(EJT等)は、これ 結構いけます。 なお、オペアンプは 丸ピンICソケットで装着されていますので お手持ちの デュアルタイプのオペアンプに差し替え可能です (±電源対応のオペアンプをご使用ください) 取扱の詳細は、取扱説明書 を参照願います。 出力インピーダンス参考資料は こちら 回路検討時の詳細参考資料は こちら 反転型アンプへの改造については こちら 
 | ||
| NSが配布しているLME49600製品画像  | ||
| オペアンプ を替えて 独断と偏見 の ヒアリング  
 ユーザの試聴記は こちら から < goto TOP > < menu > | ||
| 
 入力のカップリングコンデンサを 追加した場合の低域カット確認。 C721,C722 追加による低域特性は下図参照。 0.47uF以上なら、cutoff周波数は10Hz以下と想定されます。  | 
| LME49600 ヘッドフォンアンプ開発ノート | |||||||||||||||||
| ヘッドフォンは、周辺の騒音や聴取音量を気にせずそれなりの音質が楽しめてなかなか良いのですが、耳への圧迫感で長時間の 使用では疲れてしまうため ヘッドフォン(Stax) を使う機会は あまり多くありません。 そんな折り、ナショナル セミコンダクターのLME49600のスペックが 目にとまりました。 ・180MHz帯域幅スルーレート 2000V/μs !! ・高出力電流能力 ±250mA 他にも ・入力換算電圧ノイズ密度 2.6nV/√Hz ・THD+N 0.00003%を実現 (LME49720との組合せ時) 2000V/μs のスルーレートって 「 どんなんか? 」 ・・・ 理屈 (意味が有る/無い) を超えたレベルに衝撃を受けました。 この機会に新たに圧迫感の少ないヘッドフォン(MDR-F1)を買い求め、LEM49600を使ったヘッドフォンアンプの設計・制作に着手しました。 <主な使用部品> ・オーディオ・バッファIC: LME49600 Natinal Semiconductor製 ローノイズ 高ダイナミックレンジ ハイスルーレート =>オペアンプと組み合わせて、ヘッドフォンを駆動。 電流バッファの動作をします。 ・前置用オペアンプ: OPA2604 BurrBrown製 FET構成のオペアンプ または、NJM4558他同等品など =>LME49600とクローズドループ構成とし、アンプを構成します。 ・サーボアンプ: OPA2604 BurrBrown製 FET構成オペアンプ または、NJM4558他同等品など =>ヘッドフォン出力端子の DCオフセット電圧を 限りなく ” 0V ” に近づけるよう制御します。 ・電源パスコン(1): 電解コンデンサ Muse(KZ)シリーズ 日コン製 25V330uFx2 25V33uFx4 =>電源ラインのパスコンに使用 ・電源パスコン(2): メタルポリエステル MKTシリーズ EPCOS製 0.1uFx6 =>電源ラインのパスコンに使用 比較対象として、秋月のキットと聞き比べもしてみました。 オペアンプ生出し電池駆動の音と、±15V電源の超高速バッファーを経由した音は別次元でした。 秋月H.P.Ampについては こちら | |||||||||||||||||
| 
 
 
 
 
 | |||||||||||||||||
| 参考部品配置図  (Feb,2011改訂基板)  type-A 参考回路図 (Feb,2011改訂)  オペアンプは、信号用 (L/R)と サーボ用 (L/R)で使用しますので 信号用と、サーボ用で使用する オペアンプを使い分けできますが Lch と Rchとでの分離は 出来ません。 ***Dec,2011追記 | |||||||||||||||||
| ヘッドフォンアンプ関連資料 ・秋月のヘッドフォンアンプは こちら ・LME49600に トランスをつなぐは こちら ・LME49600アンプの測定編は こちら ・反転型アンプへの改造については こちら ・ケースに入れる こちら | |||||||||||||||||
< goto TOP >
< Menu >
< HOME >
(c)2009-2019 mi-take