System72 でデザインされた各種電源          => system72 とは



現在 6種類の電源が用意されています。 
各基板は、 system72 に準拠した 基板サイズ/コネクタ仕様 となっています。


1. ±15V と 5V 供給用。 ACの整流回路も内蔵 Type-STD2 シリーズ  => Jamp
2. ±15V専用とし ローコスト化したバージョン。 ACの整流回路内蔵 ⇒販売終了  取扱中止
3. 上記1.同様であるが 高さを抑えたコンデンサ採用。 Type-tiny シリーズ  => Jamp
4. DC12VからDCDCコンバータで5Vを作り出しATAPIコントローラと組み合わせて使うCDドライブ用の電源  => Jamp
5. DC15Vから、5Vを作り出すための電源    ⇒販売終了  取扱中止
6. DC15V〜16V程度のDC入力から、±12V及び+5Vを作り出すLT1054使用 DC-DCコンバータ電源基板   => Jamp
7. 5V 電源のディスクリート回路による電源基板。 LTspiceでシミュレーションしながら設計を進めます  => Jamp
8  DCDCコンバータモジュール搭載の電源基板。 9V〜28V入力で ±15V 200mA +5V 500mA 供給可能  => Jamp 
9 .各種電源トランス及び取付基板の資料  => Jamp

各基板の比較写真は こちら と こちら (新index)

 ◆ 上記、1, 2, 3 の電源基板高さ比較は こちら
 ◆ 電源トランスの候補は こちら
 ◆ トロイダルトランス用基板については こちら
1. ±15V 、5V電源 (system72 基板各種 供給用) ( Type-STD2 )

スペック的には、従来品の (下欄の) type-STDと同じですが
 (1)整流ダイオードに ショットキータイプを採用 (Rohm/RB160A90)または(Vishay/SB1H100)
 (2)電解コンデンサに、ニチコン FWシリーズ(オーディオグレード)35V6800uF
 (3)Muting基板への連動信号端子付き
など 強化された電源基板です。 従来のtype-STDは廃版となります。

  Mutingとの連携については こちら を参照下さい。

   


  ・出力電流について
   AC15V〜16Vのトランス使用の場合で、±15V出力で 0.3A程度、5V出力で 0.15A程度までの出力電流が目安である。

 <概算例> 負荷時の整流DC電圧 20Vとすると
   15V の レギュレータ許容電流は                  
      1.5w /(20V - 15V) = 0.3A                            // 損失1.5Wとした場合
   5V に 0.15A流した時の 5Vレギュレータ損失は
      (20V-(47Ωx0.15A)-5V )x 0.15A = 1.2W                //  0.15A流すとして



3-1. ±15V
(±12V)、5V電源  (systemu72基板各種 供給用) (Type-tiny)

  ・ACを入力し両波整流回路で整流後、 +15V、-15V、+5Vのそれぞれの3端子レギュレータで安定化される。
  ・ACの入力電圧は、15V〜16V程度が、レギュレータの消費電力などを考慮すると最適であるが、耐圧的には 
   AC17Vが最大。 小型ヒートシンク使用しているものの損失は、大凡1.5W〜2W程度以内が限界。 
   使用するトランスのレギュレーションにもよるためそれぞれで確認を要す。
   AC15V〜16Vのトランス使用の場合で、±15V出力で 0.3A程度、5V出力で 0.1A程度までの
   出力電流が目安である。

   <概算例>  負荷時の整流DC電圧 20Vとすると
    15Vのレギュレータ許容電流は
            1.5w /(20V - 15V) = 0.3A             // 損失1.5Wとした場合
    5Vに0.1A流した時の5Vレギュレータ損失は
      (15V-5V )x 0.1A = 1.0W                   //  0.1A流すとして

  ・整流回路の平滑用コンデンサは、3300μFx2 (25V/85℃) を使用。
  ・+5Vの3端子レギュレータ入力は、+15Vより取り出してます。

  ・±15Vの出力端子は、EH-3コネクタ 2個用意 (パラ接続)、 +5V出力端子は、EH-2コネクタ 1個

  ・基板サイズ:72o x 47o
  ・基板の高さ(部品取付突起含み) 約32o
  ・基板材質 : RF-1 両面スルホール

       

    



この電源基板を使ってケースに組み込む例は こちら (各電源基板の高さ比較もあります)





3-2. ±15V(±12V)、5V電源  (systemu72基板各種 供給用) (Type-tinySP)

 基板は、上記の tiny用と同じですが 電解コンデンサを ニチコン FW  4700μF ×2 、ショットキーダイオード使用 等、
 グレードアップした SP(スペシャル)タイプです。   使用コンデンサの高さが高くなります。


 詳細は上記 3-1. 参照願います。


    

    

  ・基板サイズ:72o x 47o
  ・基板の高さ(部品取付突起含み) 約38o
  ・基板材質 : RF-1 両面スルホール


メーカー都合により、ヒートシンク端面・黒アルマイト処理が無くなりまししたので、混在する場合があります



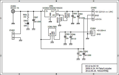
(4). DC12Vから5V  (CDドライブ用電源)   2016.01〜 基板改版
  ・比較的大容量の電流が必要な CDドライブ用の 12V と 5Vの電源を作るためには、ACアダプタを
   用いるのが便利である。 ACアダプタを使用することによって、趣味の電子工作で一番問題(危険度が高い!)
   AC100の一次側の問題がクリアされる。
  ・DC12Vアダプタを使用するので、ドライブ側の12Vは、1000uFパスコン経由でストレートで供給する。
  ・12Vから 5Vを作る場合に 大電流分を 3端子レギュレータを使うと極めて効率が悪いことになるため、
   本電源基板ではドライブ用5Vは、DC-DCコンバータを使用している。 
  ・コントローラ用は、比較的小電流(150mA以下)のため、3端子レギュレータを使用して、
   ドライブ用の5Vとは分けている。
  ・ネジ式3Pコネクタより、12Vと5Vを取り出し可能なので、「ペリフェラル電源コネクタケーブル」を
   このコネクタ接続すれば ドライブに接続が可能になる。

  ・基板サイズ:72o x 47o
  ・基板材質 : RF-1 両面スルホール

   考え方については こちら を参照。
        



参考:ペリフェラル電源コネクタについて

   


CD/DVDドライブ等の電源に使われている 4ピンコネクタ(ペリフェラル電源コネクタ)を
接続した様子です。 通常(標準)、黄色線が 12V、赤線が 5Vになっています。




 2016型 New DC-DC基板(12V/5V)
    基板/改版しました(適合DCDCモジュール拡大)




< goto TOP >



(6)DC15V入力から、±12V及び+5Vを取り出す、DC-DCコンバータ電源 (LT1054使用)
 
 < 概 要 >
  ・ LT1054のタイプに 8-DIP を使用したものと 16-SOIC を使ったタイプとあります。 スペック 同等です。
   ⇒出荷時、混在する場合があると思われますが ご容赦願います。
  ・ ±12V +5V の3出力が得られます。 -12V 200mA 対応のため LT1054を 2個載せています。
  ・ 3端子レギュレータに ヒートシンク を使用してますので基板の部品高さが 25oになります。
  ・ -12Vの 負荷特性につきましては、下図参考資料 を参照ください。
 
   ● 売店コーナーの お手軽電源セットも この基板を使っっています。

 < 特徴 >
  ・ ACアダプタ (15V〜16V/1A程度)を使用し、電源トランスを使用しないで手軽に ±電源を作り出します。 
  ・ +12V200mA、-12V200mA、+5V200mA 程度が得られますので、DAC等の実験に手軽に使用できます。
  ・ 出力用コネクタは、 ±12V用 EH-3型 2個、+5V用 EH-2型 2個、 があります。
  ・ DC入力端子は、[外形5.5mm 内径2.1mm] [センタープラス] のプラグに適合します。


8pin DIPタイプの IC使用 基板バージョン

        

        

       メーカー都合により、ヒートシンク端面・黒アルマイト処理が無くなりましした (写真は黒アルマイト処理あり)


16pin SOICタイプの IC使用 基板バージョン

   LT1054が、SOIC(表面実装)タイプを使用した基板です。 
   基本仕様は上記の 8PinDIPを使った基板と同等です。
        

        



         参考回路図
    


<参考資料>
  ・ACアダプタ (15V〜16V/1A程度)を使用し、電源トランスを使用しないで手軽に±電源を作り出します。 
   -12V強化バージョンは、LME49600ヘッドフォンアンプ等にいかがでしょうか。

   ±12V、 -12V強化タイプ LT1054を2個搭載して並列運転します。 -200mAの出力が得られます。

    <参考>下図グラフが、LT1054を1個、 2個並列運転の場合の負荷電流 VS 出力電圧の参考測定値です。
       


 ◆ ACアダプタには、15V〜16V(max16V) 600mA以上のものが お勧めです。 
 ◆ 使用している DC入力のジャックは、 「2.1mm標準DCジャック」 です。


  回路の詳細については、 こちら でLTspiceを使ったシミュレート検討を参照下さい。






(7). ディスクリート回路による、電源基板です。

  ・LTspiceを使って、検討を進めていますので 自分で設計してみたい方にも参考になりかも。 詳細は こちら

                      
+5V用に作りましたが、ディスクリート回路ですから
定数を変えれば、欲しい電圧にも設定できます。

+5Vディスクリート電源の基板例
  

詳細は こちら


    参考回路
  




 
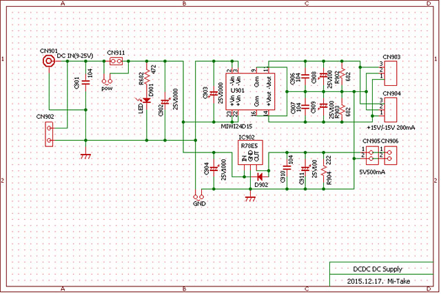
(8)DCDC モジュールを使った電源基板

 < 特徴 >
  ・ DCDC電源モジュールを使った電源基板で ±15V 200mA +5V 500mAの 3出力タイプです。
 ・ 下記のような用途に便利です。
    (1) +5VにもDCDCコンバータを使用。 電流容量 500mAに対応。
    (2) 基板上の部品が 約21mm。 基板高さを抑えたい場合に適します。
    (3) 入力電圧範囲が 9V 〜 25V と広範囲に対応可能です。
 ・ 出力用コネクタは、 ±15V用 EH-3型 2個、+5V用 EH-2型 2個、 があります。
 ・ DC入力端子は、[外形5.5mm 内径2.1mm] [センタープラス] のプラグに適合します。
   また、ネジ式の入力用端子も付いてますのでアダプタのプラグサイズが合わない場合は
   ネジ式端子で使用可能です。


        


        


        


        参考回路
     








< goto TOP >

< Menu >



 


電源各基板の比較写真



左から ディスクリート5V、 DCDC±12V+5V、 Tiny, Tiny-SP、 Type STD2


左から ディスクリート5V、 DCDC±12V+5V、 Tiny, Tiny-SP、 Type STD2






左から Type STD2、 Tiny-SP、 Tiny 各基板


STD-Type2、 Tiny-SP、 Tiny に使用する電解コンデンサと放熱器






Type STD2基板


Type Tiny-SP基板


Type Tiny基板


DCDC±12V+5V基板


ディスクリート5V基板









System72で使えそうなトランス候補 (参考)

AMVECOは、Mi-Takeで開発用として使用中。
トロイダル型
AMVECO

70053  (現在、売店にて販売中のタイプ)
トロイダル型 基板取付タイプ
Primary 0-115V  2回路
Secondary 0-15V  10.0VA x2回路 (0.66A)


他に使えそうなものとして:
70063
トロイダル型 基板取付タイプ
Primary 0-115V  2回路
Secondary 0-15V 12.5VA x2回路 (0.83A)

70043
トロイダル型 基板取付タイプ
Primary 0-115V  2回路
Secondary 0-15V 5.0VA x2回路 (0.33A)

結線の仕方は こちら を参考に
専用基板を作りました。 こちら を参照ください。
バンド型(EIコア) 東栄トランス

J15022
EIバンド型ラグ端子出し
概略寸法 W50(L70) x D39 x H43
Primary   : 0 - 90/100V
Secondary : 0 - 12/15V  ×2  0.2A
ノグチトランス

PM-1805W
EIバンド型ラグ端子出し
概略寸法 L83 X D55 X H53 重量0.7Kg
Primary 90V-100V-110V
Secondary0-16V-18V 0.5A 2回路
菅野電機研究所(SEL)

SP-1503W
EIバンド型ラグ端子出し
概略寸法 L78mm×D49mm×H48mm
Primary 0-100V
Secondary 0-12-15V ×2  0.3A
カットコア型 ノグチトランス

PMC-1805W
カットコアオープン型 ラグ端子出し
概略寸法 93X60X37 / 重量0.6Kg
Primary 100V-110V(E)
Secondary0-16V-18V 0.5A 2回路




< goto TOP >

< Menu >





ATAPIコントローラとCDドライブの電源について


12Vから DCDCコンバータ方式で 5V電源を作る場合の ACアダプタの電流容量は、使用するドライブによって変動します。
Mi-Takeで用意している電源の DCDCコンバータの変換効率は 80%です。

                                                                                                                             

必要な ACアダプタの電流容量スペックを求める場合の例として 2つほど計算例を示します。


1. パイオニア DVR A15J : 5V2.1A, 12V1.4A のスペックのドライブの場合の必要な電流

  5V*2.1A = 10.5W 変換効率80%であるから 10.5W/0.8 = 13.125W
    13.125W+(12V*1.4A) = 29.925W
    29.925W/12V = 2.49375A

  すなわち、2.5Aの12V電源を要す。(またはそれ以上の電流容量のACアダプタ)

 

2. HL-DataStorage GCR-8406B : 5V0.9A, 12V1.5A のスペックのドライブの場合の必要な電流

  5V*0.9A = 4.5W 変換効率80%であるから 4.5W/0.8 = 5.625W
    5.625W+(12V*1.5A) = 23.625W
    23.625W/12V = 1.96875A

  すなわち、この場合 12V2A電源で可能。(またはそれ以上の電流容量のACアダプタ)

 

■参考:

 ・これらドライブの定格電流は常時流れる電流ではありません。モータ起動時などの電流です。
   演奏時など連続的な動作時の電流は、この定格電流の半分以下です。

 ・アダプタの電流容量(A)は、必要とされる電流容量より大きめを選ぶと「余裕ある電源」ということになります。
  但し、アダプタの電圧(V)は 指定電圧12V以外のものは使用できません。

 ・上の計算で ATAPIコントローラとLCD用の電流(97mA程度)はネグレジブルとしてます。

 ・ACアダプタは 例えば秋月の3A以上容量ですと 「M-00936」「M-00244」 等が該当します。
   (秋月のホームページで「検索キーワード」で検索)
  ACアダプタのプラグサイズは、上記の物は Mi-Takeで用意している電源基板のジャックに適合します。

 


電流の確認測定 (HL-Datastrage GCR-8406B)



   ■ ACアダプタ12Vの出力電流
   
 0.1Ω両端 大凡max150mV => アダプタ12Vの最大電流は、1.5A 程度



  ■ ドライブ電源 12Vの流入電流
   
 0.22Ω両端 大凡max190mV => ドライブの12V流入電流は、 0.86A程度


  ■ ドライブ電源 5Vの流入電流
   
 0.22Ω両端 大凡max280mV => ドライブの5V流入電流は、 1.27A程度




 電力を確認すると


       ・ 12Vアダプタの電力ピーク = 12V*1.5A = 18W

     ・ ドライブの流入電力ピーク = 5V*1.27A/0.8 + 0.86A*12V = 18.257W

  おおよそ、供給 = 流入 であることが確認できる。  (当然の結果ではあるが・・・確認・・・)


  ドライブのスペック上からの計算では、23.625W必要であったが実測ではその計算値を22%程
  下回る結果である。
  これらの測定は ドライブを全ての条件下で電流測定したわけではないことをお断りしておく。



< gotoTop >


< back to HOME >








(c)2009-2020 Mi-Take